凭证《AG8旗舰厅员工招聘治理划定》,为知足武汉康健养老有限公司(以下简称“康养公司”)组建初期营业生长和一样平常事情需要,现面向系统内举行果真招聘。现将有关事项通告如下:
一、招聘原则
坚持果真、公正、公正的原则,双向选择、择优任命、人岗匹配。
二、招聘岗位及人数
本次内部果真招聘14人,其中,中层治理类岗位1人,专业手艺类岗位13人。
表一:中层治理类岗位
单位 | 岗位名称 | 招聘人数 |
康养集团 | 合规风控部分认真人 | 1 |
表二:专业手艺类岗位
单位 | 岗位名称 | 招聘人数 |
康养集团 | 行政综合岗 | 1 |
党群综合岗 | 1 | |
财务治理岗 | 1 | |
资金治理岗 | 1 | |
执法合规岗 | 1 | |
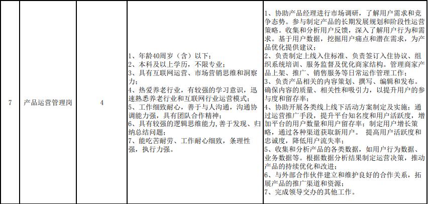
产品运营治理岗 | 4 | |
养老照料治理岗 | 1 | |
营销宣传推广岗 | 1 | |
机构运营治理岗 | 1 | |
社区运营治理岗 | 1 |
三、招聘规模
市城投集团公司及所属各级次全资、控股企业签署劳动条约的在册在岗员工。
四、任职基本条件
(一)政治头脑坚定,能认真贯彻执行党的蹊径和国家的政谋划定,品行规则,爱岗敬业,遵纪遵法。
(二)近三年年度审核应在及格及以上等次。
(三)具备胜任应聘岗位要求的相关能力。
(四)身体康健,能胜任应聘岗位事情。
(五)应聘部分中层治理岗位的,应在部分副职或相当职级岗位事情。详细按所属企业干部选拔相关划定执行。
(六)除上述基本条件外,应聘职员具备招聘岗位所列个性化要求者优先。
(七)应聘职员原则上学历要求本科及以上,特殊优异者可适当放宽条件。
(八)有下列情形之一者不予招聘:
1、受到组织处置惩罚或者党纪政纪处分未过影响期的;
2、因爆发生产清静事故被追究相关责任未过相关划准时限;
3、执律例则划定的不宜聘用的其他情形。
五、招聘程序
本次内部果真招聘事情凭证“宣布招聘通告、资格审查与简历筛选、考试、考察、任命”等程序举行,每项事情程序的详细实验时间、所在、方法等情形,将以适当方法提前见告。
六、报名方法
(一)报名时间
2024年8月12日-2024年8月16日
(二)报名质料
加入内部果真招聘的职员,需填报《市城投集团公司内部果真招聘报名表》(一式两份),经所属二级单位审核盖章,并提供小我私家身份证、学历学位证书及认证报告、专业手艺资格证书、职(执)业资格证书,以及有助于证实小我私家能力和事情业绩的其他质料等扫描件。
(三)质料投递
线上投递。请将报名质料压缩成一个文件包,在报名时间内发送至邮箱whkyjt@yeah.net,逾期无效。邮件主题和压缩文件均按“姓名+应聘岗位”的名堂标注。
七、应聘指南
(一)盘问职位。应聘职员可通过市城投集团公司网站内部招聘栏盘问详细招聘信息,下载报名表格。
(二)信息填报。报名信息将作为资格审查的主要依据,应聘职员务必如实、准确、完整填写,并对所填报的信息及质料真实性认真。如发明虚伪信息,作废应聘者应聘或任命资格.
联系人:庞倩 周婷
联系电话:027-84713495 13971623875
附件:1、康养公司内部果真招聘岗位信息
AG8旗舰厅
2024年8月13日







